我校学生在2023年省第七届大学生物联网应用创新设计大赛中再创佳绩-pg麻将胡了模拟器链接

学院新闻

湖南交通工程学院是经教育部批准的一所全日制普通本科高校,创办于1991年

我校学生在2023年省第七届大学生物联网应用创新设计大赛中再创佳绩

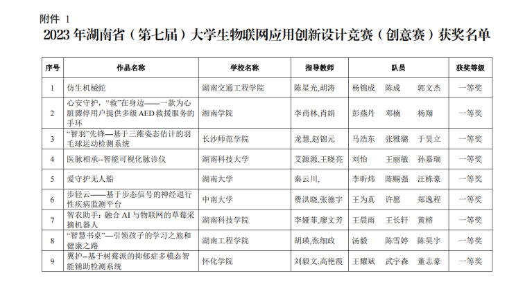
本网讯(通讯员陈伟明李水华1015日,湖南省第七届大学生物联网应用创新设计大赛在湖南财政经济学院落下帷幕。经激烈比拼,我校学生共获创意赛一等奖1项(全省一等奖评分排名第一)、二等奖1项、三等奖2项,技能赛三等奖1项,优秀指导教师奖1项,这是在继历届比赛中斩获诸多奖项的基础上又一次再获佳绩。

一等奖获奖学生和指导老师在决赛现场合影

湖南省大学生物联网应用创新设计竞赛是面向大学生的科技创新活动,由湖南省教育厅主办,湖南省物联网学会协办,比赛项目分为创意赛、技能赛和挑战赛。本届比赛来自省内的35所高校183支队伍共500余名参赛选手同台竞技。赛事采用提交作品形式参赛,由专家评委会议评审,直接评出单项奖三等奖作品和入围决赛候选作品,决赛则采用现场演示、答辩的形式,最终决出一等奖和二等奖。

长期以来,学校大力推进“以赛促学、赛训赋能”的人才培养模式,积极培养专业技能扎实、实践能力强、综合素质高的应用型人才。自赛事启动以来,我校电气与信息工程学院、机电工程学院师生积极备赛,克服繁重的学习任务,全力投入竞赛筹备工作。本次比赛,优异成绩的取得充分展现了我校学生的创新性思维和过硬的专业能力。(审核:赵红深)

2023年10月17日

上一篇 :融入新集体,开创新事业,力争新作为 ——学校举办2023年新进教师校本培训开班典礼

下一篇 :我校干子豪喜获“2023年湘港澳台青年短视频大赛”一等奖

作者:宣传部
日期:2023-10-17 
人气:5686
分享:

pg麻将胡了模拟器链接 copyright 2016-2018 湖南交通工程学院  pg麻将胡了模拟器链接的版权所有  all rights reserved    

网站地图